
董明珠:去年格力业绩创新高 未来五年要翻一番!如果对格力有信心 就长期持有
来源:中国基金报 作者:《每日财讯网》编辑 发布时间:2024-01-29
1月28日晚,“格力2024全球梦想盛典”在珠海举行,格力电器董事长董明珠出席并致辞。
在致辞中,董明珠透露了格力2023年利润情况、税收情况,还谈及了对格力股价、员工、企业创新等多方面的看法。董明珠表示,格力电器并不关心股价,“我们不靠股价生存”,她在现场喊话股民,如果对格力有信心,就应该长期持有格力股票。
董明珠最新发声
1月28日晚,“格力2024全球梦想盛典”在珠海举行,格力电器董事长董明珠出席并致辞。
董明珠透露,2023年格力利润约290亿。2023年税收创造历史新高,“希望2024年给国家的税收超过200亿”。她还表示,“未来五年,我们争取翻一番。”
董明珠表示,制造业的使命就是做出世界上最好的产品,最先进的产品。董明珠强调,创新是企业的生命力,没有创新企业不可能发展。“2023年形势复杂,遇到了前所未有的困难,但格力的发展却取得了最好的成绩,原因就是创新。”董明珠强调,格力电器有自己的使命和责任,不是简单的工厂,更不是为了盈利而做的工厂。
谈到股价,董明珠认为,企业要有社会责任,一个好的企业不是靠股价来支撑,靠的是企业的实力和创新,靠的是企业的技术来保证。“我曾经听过很多的公司想办法上市,因为缺钱,圈了钱以后怎么办?就可以割韭菜。所以经常看到爆雷的企业,作为一家好企业,不是靠股价来支撑,要靠企业的实力、技术创新保证,所以我们是对股民负责任的企业。”
董明珠强调,格力电器并不关心股价,“我们不靠股价生存”,“我们是对股民最负责任的企业”。
对于股民,董明珠喊话,如果对格力有信心,就应该长期持有格力股票。董明珠表示,格力近5年来每年平均分红超过140亿元,这就是负责任的企业。“但是我还是要再次重申,格力电器并不关心股价,因为我们不靠股价而生存。但是有的股民说,‘你不关心股价我关心股价’,我相信,你对格力有信心,就应该长期持有格力股票。”
谈到员工,董明珠表示,要让员工有尊严地工作,利他思想有助于企业发展。
Wind行情数据显示,目前格力股价33.66元/股,自2023年以来累计上涨4.15%,但自2023年高点回撤超20%。

“不怕得罪人企业管理没有和气!”
1月24日,央视网财经频道对话董明珠,并谈到了外界对董明珠评价等相关话题。
采访中,谈到外界认为董明珠脾气很火爆,得罪很多人,对此,董明珠表示,“为什么不能得罪人,我们志同道合就不存在得罪人,除非你想偷鸡摸狗,你就觉得我这个得罪了你。我们对不认同的行为,我们不敢站出来去说,那我们这个劣币驱逐良币的市场会越来越严重。”
董明珠表示,“和气是要在什么样的场合?比如说我们两个在这个过程中利益分配,你多我少,那你说我争个你死我活,我觉得不值得。但是一个原则的事情,研发技术、品质控制绝对不能讲和气,企业的管理没有和气二字,只有严谨。从2012年到现在这十年间,我给国家的贡献是1400亿的税收,你觉得不值得骄傲吗?”
此外,此前在接受央视财经采访谈到人才时,董明珠称,面对未来,企业最大的底气来自人才的接力,对研发人才的持续培养,成为企业创新的关键支柱,也为实现高质量发展注入了源源不断的动力。
“我们在很多岗位上,如研发、制造、管理等,都有很多优秀的年轻人,我们最大的底气就是不断有年轻人承载了格力电器的发展。”董明珠说。董明珠还表示,格力最高的时候招了差不多六千人,去年也招了三四千人,今年还会继续招。
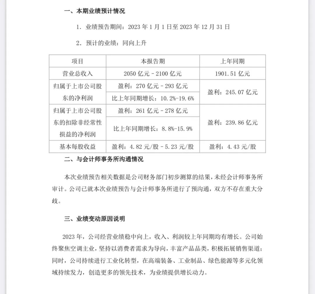
格力电器预计2023年归母净利润270亿元——293亿元
去年12月21日,格力电器发布公告称,预计2023年归母净利润270亿元—293亿元,同比增长10.2%—19.6%;营业总收入2050亿元—2100亿元。基本每股收益4.82元/股—5.23元/股,上年同期为4.43元/股。
格力表示,业绩变动主要原因是,2023 年,公司经营业绩稳中向上,收入、利润较上年同期均有增长。公司始终聚焦空调主业,坚持以消费者需求为导向,丰富产品品类,积极拓展销售渠道;同时,公司持续进行工业化转型,在高端装备、工业制品、绿色能源等多元化领域持续发力,创造更多的领先技术,为业绩提供增长动力。

责任编辑:《每日财讯网》编辑
上一篇:近两万亿元逆回购本周到期 央行“加码”净投放 月末资金面料无虞
下一篇:没有了!

〖免责申明〗本文仅代表作者个人观点,其图片及内容版权仅归原所有者所有。如对该内容主张权益请来函或邮件告之,本网将迅速采取措施,否则与之相关的纠纷本网不承担任何责任。