
加盟店经营者使用“地沟油”被判刑 小龙坎发致歉声明
来源:希红市 作者:《每日财讯网》编辑 发布时间:2020-07-15
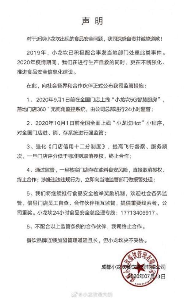
7月13日,火锅连锁品牌小龙坎火锅在其官方微博发布了一份关于食安问题的声明。
声明中指出,针对近期小龙坎出现的食品安全问题深表歉意,为此小龙坎将在具体时间内全国上线“5G智慧厨房”、“小龙坎Hot小程序”等监管措施,并邀请全国消费者进行监督。
《证券日报》记者查询中国裁判文书网发现,小龙坎所指的食品安全问题要追溯到2017年。
2017年5月至7月,陕西省榆林市榆阳区“小龙坎老火锅店”被爆存在地沟油使用问题,店长苏某涛指使采购和厨师在该火锅店厨房内,用油水分离器将顾客就餐后的火锅锅底分离出来的废弃油脂高温加热后,加入辅料制作成红油(地沟油),负责配锅的厨师将加工好的红油制作成火锅锅底后向顾客销售。

目前,榆阳区法院一审认为,苏某涛等5人在生产、销售的食品中掺入有毒、有害的非食品原料,构成生产、销售有毒、有害食品罪。
苏某涛系该店实际经营者,指使其他被告人实施犯罪行为,在共同犯罪中起主导地位,系主犯;苏某飞等四人受苏某涛指使实施犯罪,在共同犯罪中起次要作用,系从犯。
对此,小龙坎火锅发表声明表示,正在推新举措勒紧食安监管缰绳,包括上线“小龙坎5G智慧厨房”等举措。

《证券日报》记者梳理发现,这次小龙坎提出的5G智慧厨房是对后厨的进一次升级,早在2018年被指有加盟门店使用“口水油”后,小龙坎就承诺“所有未安装后厨视频监控系统的门店将完成安装,确保消费者通过视频实时监控后厨,并将逐步完善明厨亮灶工程。”
责任编辑:《每日财讯网》编辑
上一篇:“以房理财”刑事立案后:“有房人”遭“有钱人”仲裁夺房
下一篇:没有了!

〖免责申明〗本文仅代表作者个人观点,其图片及内容版权仅归原所有者所有。如对该内容主张权益请来函或邮件告之,本网将迅速采取措施,否则与之相关的纠纷本网不承担任何责任。