
邮储银行A股申购按规定递延三周 券商人士:属行业惯例
来源:证券时报网 作者:《每日财讯网》编辑 发布时间:2019-11-06
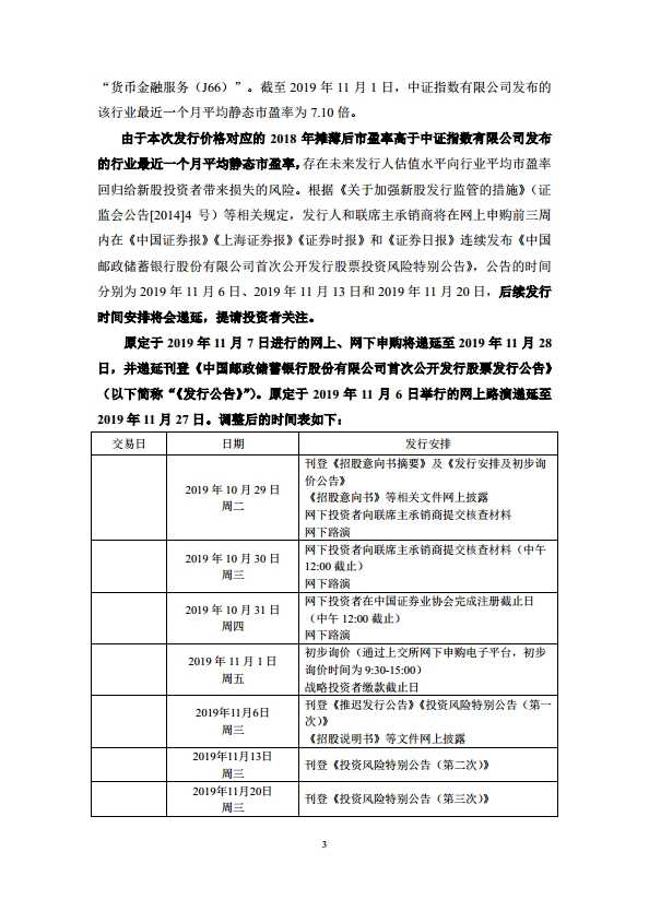
11月6日,邮储银行在上交所发布公告称,根据市场化询价结果,该行A股IPO价格确定为5.50元/股。由于该发行价格对应的2018年摊薄后市盈率(9.58倍PE)高于中证指数有限公司发布的A股银行业最近一个月平均静态市盈率(7.10倍PE,截至11月1日),需要连续刊登三周风险提示公告,网上、网下申购将按规定递延至11月28日,网上路演也按规定相应递延至11月27日。
根据《关于加强新股发行监管的措施》(证监会公告〔2014〕4 号)的要求,如拟定的发行价格(或发行价格区间上限)对应的市盈率高于同行业上市公司二级市场平均市盈率,发行人和主承销商应在网上申购前三周内连续发布投资风险特别公告,每周至少发布一次。
对此,券商分析人士指出,作为银行股IPO上市,出现递延三周申购实属常见,属行业惯例。
据统计,今年已经登陆A股的银行股,均无一例外发布了同类公告,其原因均为新股发行价对应的摊薄后发行市盈率高于同行业上市公司二级市场平均市盈率。



责任编辑:《每日财讯网》编辑

〖免责申明〗本文仅代表作者个人观点,其图片及内容版权仅归原所有者所有。如对该内容主张权益请来函或邮件告之,本网将迅速采取措施,否则与之相关的纠纷本网不承担任何责任。