
改变“韭菜”投资心态 就这么简单!
来源:港股那点事 作者:《每日财讯网》编辑 发布时间:2017-01-09
最近上证指数从近3300点开始调整,最低下落至近3100点,就这仅有200点的调整,市场之中便已是怨声四起,悲情靡靡,这反映了市场中许多投资者心如玻璃一般易碎,也可见市场中“韭菜”人数之众。
如何改变“韭菜”的心态,成为一名稳健从容的成熟投资者呢?也就是成熟投资者需要拥有什么样的气质。我想,一名成熟的投资者,应有成竹在胸、闲庭信步的从容,有“会当凌绝顶,一览众山小”的眼界和心境。
但为什么我们常常变得惴惴不安,杯弓蛇影,总是一幅行无所据、心无所依的“韭菜”样?
细细探究,主要是因为我们缺乏对投资的整体认知,没有拥有关于投资的宽广视野,而是像盲人摸象一般在自己的角落里,以狭窄的视角感受着市场的诡谲起伏。这种处于局部点的迷失感,有点类似于在缺乏地图时的驾驶,当你没有地图驾驶时,每过一个路口,都会担心不已,怀疑自己是否已错过了本应转弯之处,而当有地图时,你会变得胸有天地,轻松自如,每段路上的行驶都变得自信与快乐。
自然,以何样的视角来看待和认知市场,成为改变“韭菜”心态的关键,本文也正是尝试给出如何看待市场的方法。
罗伯特C(这名字起的真怪啊,好像萝卜丝)在《查理芒格的智慧:投资的格栅理论》一书中指出,投资的知识是格栅化的,对于投资规律的认知,可以借助不同,却为自己所熟悉的视角来看待和审视,借助于这种比喻式的形象视角,将使认知更为深刻、生动、快捷。喜欢争斗的人,更喜欢用博弈的观点看待和解释投资;喜欢宗教的人,更喜欢宗教的各种法典来看待和解释投资。查理·芒格经常引用的一句话是:“当你手里拿着锤子,看什么都会觉得像钉子”。在投资的世界里也是如此,我们不管自觉不自觉,都喜欢用自己手里的“锤子”,来审视各种各样的“钉子”。
正因视角的不同,可以让我们更快捷和深刻的认识投资,本文从经济学、数学、心理学、物理学、历史学、生物学、艺术等多个学科角度,来“格物”投资的各种规律,用比喻式的方法揭示那些我们不理解,或不愿意相信的投资秘密。
1. 经济学视角:股票的价值观
经济学最重要的公理之一就是价值规律。价值规律归结起来有二,一是商品的价值由其所包含的社会平均劳动时间所决定。简为言之,就是商品里凝结着劳动人民的血汗,在商品交换时,别人所拿到的物品也需要凝结着等量的血汗。二是价值规律的表现形式是价格围绕价值上下波动。价值和价格之间关系有一个关于“男人和狗”的比喻:有一个主人带着狗在街上散步,像所有的狗一样,狗有时会跑到主人的前面,再回到主人身边。接着又跑到主人后面,看到自己跑得太远,又会折回来。狗就这样反反复复的跑动。但最后,主人和狗同时抵达终点,男子悠闲地走了1公里,而狗跑来跑去,走了4公里。在这个寓言里,主人就是价值,狗则是价格。
在股票市场中,每份股票是企业所有权的一个细小组成,它背后是实实在在的企业实体。本质上看,股票也是一种商品,它的交换也必然遵循着价值规律。
作为投资者,必须对股票的“价值意义”有深刻的认识,而不应简单的认为股票只是一个价格快速变换的凭证。因此,在选择股票时,也应坚持价值的原则,这恐怕也是投资获利成功的最重要基石。
市场中,许多人,尤其是新生的韭菜,往往被股票日日变换的价格所迷惑,而忽视了股票内在价值。当一些人奋身投入市盈率上百倍的新股(周期股除外),足以窥见人们对股票所代表“价值意义”的漠视。
对于一个企业,其股票的内在价值往往是相对稳定的,而价格的快速波动往往体现了人们群体心理预期的变化。在内在价值、群体心理预期的认知和利用方面,前者相对更易掌握,而后者则需要在群体癫狂的“博傻”中胜出,但谁能保证自己一定不是那个傻子呢?难啊。
股票内在价值衡量的方法有许多,这种衡量的方法称之为估值。估值的方法有许多,常用的市盈率法、市净率法、自由现金流法等等,每种方法都有自己的优势和不足。关于估值的书作有许多,掌握起来难度不大。许多投资者耿耿于怀于对估值方法的精确应用,希望能得到分毫不差的估值。大可不必这样,对于股票,确定其内在价值时,要像区分胖子和瘦子那样,一眼就能看出其“胖瘦”,确定其否物有所值。当难以区分胖瘦时,恐怕是还是现金为王为上策(关于更稳健的投资,可以采用格雷厄姆的股票和债券的平稳投资法,此处不详表).
用价值观点看待股票,有三个显而易见的好处:一是会促进我们去深入认识投资企业的运营状况,而不会去关注每日价格的随机游走;二是会使我们树立更为成熟的投资观,按照价值的标尺去测量眼中的股票,避免陷入各种神秘投资技术的陷阱;三是有助于我们构建良好的情绪,树立长期投资的观点,避免心理受价格起伏的冲击。
“华尔街教父”格雷厄姆曾说过这样一句话:“因为我是一个商人,所以我是更成功的投资者,又因为我是一个投资者,因而成为一个更优秀的商人”。这意味深长的语言背后,足以看到采用价值观点对于投资的巨大作用。
2. 数学视角:风险的定量化
数学是人类探索世界时所掌握最有力的思维工具。在适当的假设条件下,数学的严密推理会使人们的认识更为深刻,更为前瞻。不难发现,在现实中人们首先发现了质能转换定律,而后才制造出了杀伤力巨大、令人生畏的核武器;人们首先发现了牛顿运行定律,而后才制造了飞船开始了对浩瀚太空的探索。
同理,数学在投资中也发挥着不可替代的重要。投资中,一个重要的投资因素便是对风险的评估和合理运用。而对风险进行测算和应用的武器之一就是数学。
此处不去对风险的测算进行细述,我认为稍有理性的人,只要运用独立的判断,静下心来想想,都会知道自己当前面临的风险情况(如果真的不知道,则可以看本文第5部分)。此处,重点对风险的运用进行探讨,实践中,即使我们能看清风险,但在风险之下的行为却没有那么高明,或者理性。
如何对待风险呢?一句话概括就是等待、等待,直到好的赢面来临。巴菲特的搭档查理·芒格说:“人类并没有被赋予随时随地感知一切、了解一切的天赋。但是人类如果努力去了解,去感知------通过筛选众多的机会------就一定能找到一个错位的赌注,而且聪明的人会在世界提供给他这一机遇时下大赌注。当成功概率很高时他们下了大赌注,而其余的时间他们在按兵不动”。
对于风险的理性运用,查理给了定性描述,如总结成数学的方式,最简单有效的公式莫过于凯利优化模型了。在成功概率高时下大赌注,这就是凯利优化模式的简易表达。
凯利优化模型可表达为:
X=2p-1
公式中,X为你押上的资金的百分比,等于2倍的获胜概率P减去1。这个公式告诉我们,你必须在获胜概率在50%以上才能下注。
从上式可以看到,获胜率50%以不要投入资金,获胜率100%时应当全部押上。为了避免“赌徒灭顶之灾”,在实际应用时往往采用凯利优化减半模型:
即X=(2p-1)/2
举了粟子,假如能够找到一个股票,未来增长1倍的可能性为70%,利用凯利优化模型,可以得到下注资金为:
(2*70%-1)/(2)=20%
即应该用20%的资金买入该股票。
为什么要采用凯利优化模型?作为投资者必须明白这样一个潜在事实:作为概率,它是建立在大量多次重复试验后才能得到那样的数字。而对于投资,必须能保证投资次数足够多时,投资结果才会体现出概率的规律。
3. 心理学视角:人类心理的弱点
投资心理学认为,我们远没有我们表现的那样理智。即使那些是教授、博士也一样,他们虽然仿佛是知识的代言人,但在理性方面却表现的不如人意。牛顿是著名的的科学家,但在英国的“南海泡沫”中却输光了钱,他不禁喟叹道:我能算出天体运行的轨迹,但却算不出人类的疯狂。
因此,作为聪明的投资者,除了要弄清股票内在的价值之外,还要了解人类在面对孜孜以求的财富时所表现出的非理性心理行为。这些原始的心理反应,是人类在长期进化过程中获得的本领,但这些本领在投资领域却常常失效,让人们离财富越来越远。
投资中常见的心理现象有:从众心理、贪婪心理、恐惧心理、恋爱心理等。从众心理简单说,就是别人买啥我买啥,丧失了自己独立的判断力。贪婪心理简言就是为了利润忘记风险或漠视风险;恐惧心理就是在大跌的情况下,即使远低于价值区域,自己也控制不了行为,在低部将股票抛出。恋爱心理就是不管风吹浪打,“弱水三千只取一瓢”,只爱我手中的股票,而不管其是否拥有价值。这些投资中常见的心理现象正是投资的大敌,每一个被收割的韭菜都能在这些心理现象中找到自己的影子。
如何克服这些心理现象导致的失利?恐怕是每位有警觉性的投资者都会发出这样的问题。我也没有更好的办法,但却有务实的建议:建议投资者了解每种投资心理现象产生的原因、时机,以及这些心理现象所对应的危害,克服信息噪声的影响,训练自己依靠独立判断做出理性的决策,而不是依靠快速的直觉做出决策。除了这条刻意训练的建议之外,我没有更好的办法,克服了这些心理,也是投资者的一种成长吧。
因此,无论你在从事投资的那一个步骤时,在操作之前,你不妨都试问自己一句:我受到常见心理现象的恶意影响了吗?
4. 物理学视角:市场的周期性
物理学中有一个非常有名的现象,即单摆现象。单摆围绕一个中点,在重力的作用下来回往复的摆动,单摆的最大特点是周期性。类此,物理学在研究波的时候,也一再提到了波的周期性。可见,周期性是自然界一种常见的现象。
但是,你注意到投资市场的周期性了吗?你也有意识的去运用周期性为自己的投资获利了吗?
投资市场也如单摆一样,在运行过程中表现出了非常明显的周期性。经济时而快速发展、群情高涨,时而崩溃难行、人气低迷。与之相对应的股市也一样,时而牛气冲天,时而熊气漫布。
作为投资者,必须明白市场的这种周期性,市场不可能永远是鲜花满眼、黄金遍地,也不会永远时破败不堪、毫无机会。据统计中国的市场大约是七年一个大的牛熊周期。
作为投资者,也必须明白股票价值的回归也具有这种周期性。并不是估值低的股票,其价格就一定会迅速回归,而是和当前股票运行的趋势有莫大关系。有时,准确的估值并不能使投资者获得超额的收益,获得超额收益需要价格回归周期的支持,而价值回归周期有时是漫长的,当耐心缺失时,将会使投资周期与回归周期不相匹配,从而错过赢利。
因此,作为一个成熟投资者,必须知道市场和股票内在价值存在的周期性,除了去积极的寻找市场环境或企业价值回归的催化事件外,最省力的办法莫过于喝着咖啡悠闲的等待,等待机会、等待收获。
5. 历史学视角:历史充满教益
历史是什么?唐太宗曾这样说:“以史为镜,可以知兴潜”。喜爱历史的人,都希望从铿锵的历史中,寻找经典;从凝血的经典中,检索未来的通途。
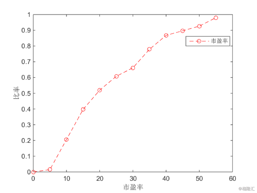
在投资中,不了解市场的过去,也必将难以把握其未来。我用市场的平均市盈率作为估值的参考,统计了1999年到2015年间的估值变化情况,如下图。

图上证指数的平均市盈率图
下表给出了平均市盈率的区域统计(表中[0,5]表示市场处于平均市盈率5以下]),通过统计可得到如下的结果:
我们认为当市场平均市盈率处于15以下时,是价值低估区,历史上只是21%的时间处于这个位置。当平均市盈率处于25左右时,价格与价格平衡区,当处于40%以上时高估区,上证指数仅有21时间位于这个位置。

下图给出了平均市盈率的概率分布情况。

图1 平均市盈率的概率分布
回过头看2015年牛市,若我们当时能穿过历史的迷雾,认识到当时平均市盈率所暗示的市场估值高企,则大概率不会经受随之而来熊市的蹂躏。需要指出,这种历史数据的指示作用,只是在统计学上具有更为确切的意义,可认为是一种模糊的正确,但无论如何,总要好过精确的错误。
当有一天,你觉得被市场鼓动的头脑发热、不顾一切或极端恐惧、踯躅不前时,不妨想想这张图表,用历史的眼光穿透一下未来,或者能安然不少。
6. 生物学视角:投资方法的进化
生物学中最负胜名的原则是“物竞天择,适者生存”,这也是达尔文进化论的主要观点。投资市场在这一点上,和生物的进化极其相似。
在市场中,投资者的认识、心理、实务也会在市场的磨砺之下不断的演进。一般来说,投资者的投资水平会从懵懂迈向成熟。这是因为人类是智慧生物,具有强大的负反馈机制,反思和总结的巨大优势发挥了非凡的作用。投资者水平的与日俱增并不是一帆风顺的,常常要以投资者辛苦的付出、令人心痛的失败为代价;而且,时间上的花销也是必不可少的。一个人若不能在同一件事上花几年功夫,就很难形成正确的做事态度和水准,正是这一点将专业人士与业余人士区分开来。
可惜的是,许多投资者一开始就顺风顺水,收益颇丰,而最后却双手空空,结局凄然。美国的股票作手利莫费是一例,中国诸如“涌金”等资本系的盛极一时而最终倒塌也正应此说。这些投资者或“资本系”由胜到败一定有许多原因,但投资者没有能顺利时变、认清局势、有效进化也是致其失败的重要原因。
谁能说他们的成功不是偶然的,而失败是必然的呢?真正的成功的投资者,不光要能在市场风和日丽时轻松前行,也要具备在暴风骤雨时安然度日的能力,这就需要投资者不断地在演化的市场中努力进化,努力“日日新,苟日新”,成为“适者”而生存。
作为投资者,仅有成功的欲望和永无衰竭的兴趣还不够,他必须深入学习,找到正确的途径。凡事皆蕴含在特定规律下运行,顺之则兴,逆之则亡。《股票作手回忆录》的作者利莫费曾经说过:“投机游戏始终是世界上最充满诱惑的游戏。但是,它不是给蠢人玩的,不是给懒汉玩的,不是给不能控制自己情绪的人玩的,也不是给想一夜暴富的冒险家玩的。如果他们要玩这种游戏,到死也是穷光蛋。人们应该从一开始就认识到,到股市中工作,和在法学或医学领域工作一样,同样是需要学习和准备的。很多人把我的成功归结为我的运气,这是不对的。事实是,从我15岁起,我就在非常认真地学习这门学问,我把自己的一生都献给了这门学问。”大师巴菲特也曾深刻的指出,“风险来自于你不知道自己在做什么”。
投资者的演化应当是自觉的,仅依靠本能的演化并不能导致正确,而且其效率也不会让人满意。克服实践中的麻烦、吸取书本中的知识、借鉴别人的成败都应当成为投资者演化的食源。这里只是给出了投资者进化的路径,在这路径上如何更好的探寻进化之规律,涉及到众多方面,限于篇幅,不再展开,也算是一只留白,让读者展开思考的翅膀,去细细寻觅。
7. 艺术的视角:投资要素的共同控制
艺术中,我想到了最常见的音乐和摄影。对于音乐,一个音符是没有意义的,除非它与其他音符结合在一起。节奏、和弦、音色,以及其他音乐特性都必须在音乐作品中共同有所体现。对于摄影,只掌握了快门是没有意义的,只有当快门、光圈、焦距、构图、光线,以及拍摄者的观念等都共同汇集时,一幅有生命力的摄影作品才会显现。从中可以看出,优秀的音乐和摄影作品,他们极其重要的特点就是,只有当所有艺术要素的共同控制,才能实现浑然一体的协同。
在前面,已经谈及从各门学科视角所揭示的投资要素,如价值观念、风险控制、心理控制、持续不断的进化等等,只有当投资者将这些要素进行共同控制,实现有机的协同,一次次投资才会在我们持续不断的努力、训练及刻意控制下耀然生辉。
现实中,我们在投资时往往只注意到了一个或二个投资要素,而忘记了投资的全貌,也因之而常有失利。
8. 结语
文中,用如探照灯一般的视角,从多个角度照亮了投资的关键角落。最后,我由衷的建议,无论投资处于什么样的阶段,都不要忘记去用类似的多视角方法审视投资。
当我们在心中建立了投资的地图,在追寻财富之路上还怕迷失吗?
责任编辑:《每日财讯网》编辑
上一篇:难得一见的好文:投资的攻与守

〖免责申明〗本文仅代表作者个人观点,其图片及内容版权仅归原所有者所有。如对该内容主张权益请来函或邮件告之,本网将迅速采取措施,否则与之相关的纠纷本网不承担任何责任。