
创新层“大换血”:首批561家或降层 909家将升班
来源:新三板在线 作者:《每日财讯网》编辑 发布时间:2017-05-05
“4.30”年报大战方歇,10554家挂牌企业圆满交上作业。
于是,分班时刻再次来临。
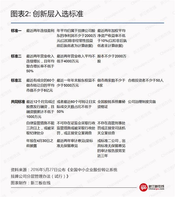
新三板在线根据2016年5月27日公布的《全国中小企业股份转让系统挂牌公司分层管理办法(试行)》筛选发现,在截至2017年5月4日仍在创新层“优等班”的941家挂牌企业中,只有380家符合维持标准。
据此,近六成的首批创新层企业或被降回至基础层。与此同时,过去的一年,909家表现良好的基础层企业符合创新层的标准,即将“升班”。
也就是说,按照创新层入选标准和维持标准,新一个年度的创新层企业名单将扩至1289家。这占截至2017年5月4日新三板挂牌企业总数11116家的11.61%。
而2016年6月27日,首批创新层名单出炉时,共有953家企业入选,占彼时新三板总挂牌企业数7652家的12.45%。
显然,在新三板开启“万家模式”后,除了挂牌标准逐渐提高外,创新层企业也更加具有稀缺性。
近六成创新层公司面临“降层”,50个合格投资者成关口
依照前述创新层维持标准,新三板在线通过东方财富choice数据筛选发现,在截至2017年5月4日的941家创新层企业中,只有380家继续保留在“优等班”,其中过半数保留创新层企业符合标准一。
其余561家不符合维持标准的创新层企业中,以财务数据来筛选的话,将近450家企业因为2016年业绩表现不佳,无奈“降层”。
证券传媒便是典型代表。新三板在线获悉,该公司于2015年2月12日挂牌新三板,原来的主营业务为《证券日报》发行等全部经营性业务,但后来因证券日报集团业务调整,这家创新层企业便失去了主营业务,至今前途难测。此外,银都传媒、米米乐等公司也属于此类,其主办券商已经连续向投资者发布风险提示。
不容忽视的是,共同标准也难住不少业绩表现不错的挂牌公司。在共同标准中,挂牌企业最担心、市场最关注的三个条件是——合格投资者不少于50%,最近60个可转让日实际成交天数占比不低于50%,以及拥有全国股转系统董秘资格证。
需要注意的是,全国股转系统董秘资格证是创新层的必备条件之一。2017年5月13日,第三次全国股转系统董秘资格考试将举办。而此前两次考试中,已经有不少挂牌企业董秘如愿拿到资格证。遗憾的是,目前相关名单未公开,因此新三板在线暂时不考量这一条件。
针对“合格投资者不少于50人”的条件,新三板在线根据东方财富choice数据筛选“股东总户数”发现,截至2017年4月30日,356家首批创新层企业公布的最新股东数不足50户,这个群体占创新层总数的37.8%。
当然,合格投资者一定是股东,但股东就不一定是合格投资者了。正如新三板在线曾在文章《预警声声!425家创新层公司已面临降层风险》所调查的,目前挂牌公司股东中,既有公司实际控制人、董事、监事、高级管理人员、核心员工、员工持股平台,又有做市商、挂牌后符合条件的合格投资者。
比如,即便是创新层公司董事长,但因为个人资产不足500万元或不满足两年证券投资经验要求,便也不是新三板合格投资者。此外,即便符合要求,在2017年4月30日之前没有开通新三板交易权限,那也不是合格投资者。这种情况,同样适用于董事、监事、高管和核心员工等股东。同时,需要明确的是,员工持股平台多数不是合格投资者。
鉴于此,合格投资者便成为卡住各家企业的又一大关口,难住了近四成的创新层企业。其中包括华谊创星、艺能传媒、开心麻花等明星挂牌企业,这些企业股东数均低于18户。

冲刺IPO企业或“自愿弃层”
在目前市场流动性较差的情况下,难住新三板企业的另一大难题便是——“最近60个可转让日实际成交天数占比不低于50%”。
新三板在线根据东方财富choice数据筛选发现,326家首批创新层企业不符合该条件。其中,开心麻花、永安期货等25家首批创新层企业最近60个可转让日实际成交天数占比甚至在2%以下。
事实上,究其根本,上述两个条件之所以难住众多企业,一大背景还是新三板目前未能改善的流动性。事实上,按照监管层原本思路,希望创新层能积极采用做市转让方式来保证股票流动性。然而,做市如今处于低迷状态。
4月27日,全国股转系统交易监察部副总监侯定海坦言,做市商制度遇到了问题和发展瓶颈,做市股票规模自1月6日达到了1660家的历史峰值后,开始逐渐下滑。数据显示,2017年5月4日,新三板做市企业共1578家,占市场总比仅14.19%。
实际上,对于某些挂牌企业而言,留不留创新层,似乎并没有那么重要了。比如达海智能、新天药业、天阳科技、弘天生物和亨达股份等公司,正在申请终止挂牌,年报披露也不想做了,只等着“自动摘牌”。
其中,需要看到的是,新天药业于今年4月12日通过了主板发审委审核,即将登陆主板上市。该公司当天同时公布了申请在新三板终止挂牌的公告。达海智能也是如此。
根据东方财富choice数据统计,包括指南针、科顺防水等174家创新层公司正在冲刺IPO,其中南京证券等40家创新层公司的IPO申请材料已经被证监会受理。
在创新层“降层”名单中,南京证券、乐迪乐村、科顺防水、扬子地板、海容冷链、新产业等公司等均不符合创新层维持标准。对这些公司而言,如果可以IPO上市,那么留不留创新层,显然没什么必要。
此外,要补充的是,在符合维持标准的380家创新层企业中,也不乏天地壹号、白虹软件等正冲刺IPO的企业。
除了前述还算主动“降层”外,不少创新层企业却是被迫的。比如指南针、银都传媒、米米乐等11家首批“优等生”,便因为违规,在过去一年内遭到证监会处罚,而失去保层机会。
同时,海益宝则在过去一年内收到全国股转系统三次“罚单”,也面临“降层”风险。另一家创新层公司永联科技收到两次“罚单”。
东海证券则因为董事吴术涉嫌单位行贿被检察机关立案侦查,并被采取指定居所监视居住强制措施,或被连累降层。
909家基础层公司或晋升创新层,符合标准三仅15家
当然,毋庸担心创新层没“新血”注入了。新三板在线根据创新层入选标准筛选发现,909家基础层企业拥有跻身创新层的资格,这些企业靠得还是标准一、标准二这样的“硬实力”成功跻身其中。
具体来看,符合标准一的挂牌公司数是335家,符合标准二条件的企业数是391家,而符合标准三的挂牌数只有15家。

实际上,在此次创新层“大换血”过程中,困扰市场参与者许久的流动性问题更加凸显。这一点从符合标准三的公司数量变化可以看出来。
2016年,共有179家进入创新层公司满足了标准三的分层条件。但在新一轮筛选中,新三板在线发现,从基础层中符合标准三条件的挂牌企业数只有15家,同时这类公司继续留在创新层公司更是寥寥无几。
新三板在线筛选统计,目前9883家企业不符合“做市商家数不少于6家”,9628家挂牌企业不符合“近60个可转让日实际成交天数占比不低于50%”,9228家企业不符合“合格投资者不少于50人”。
在新三板市场收缩的状态下,挂牌企业融资也遇到难题。根据东方财富choice数据的条件筛选,8349家企业不符合“近12个月完成过股票发行融资,且融资额累计不低于1000万元”要求,占基础层企业总量的83%,其中有7759家企业的融资额为0.
就这一点,便卡住了所有挂牌的私募机构。即便是九鼎集团这样的千亿级明星挂牌公司,也只能望“创新层”兴叹。
实际上,分层机制虽然落地一年之久,但针对性的相关配套制度却迟迟未能推出,这就使得首批跻身创新层的公司无比失落。
毕竟,曾经大家为了进入创新层,拼命凑齐6家做市商以满足标准三的要求。然而,成为创新层企业一年后,这些公司却尴尬发现:并没有好处啊!
而今,关于精选层的“传闻”又在市场上流传。对此,关注新三板的人士更期待的是,除了分层“外壳”外,实质上的配套红利政策落地,才是硬道理。





责任编辑:《每日财讯网》编辑
下一篇:没有了!

〖免责申明〗本文仅代表作者个人观点,其图片及内容版权仅归原所有者所有。如对该内容主张权益请来函或邮件告之,本网将迅速采取措施,否则与之相关的纠纷本网不承担任何责任。